Close

Menu

Menu

About

About Us

  • Vision, Mission and Goals
  • Our Journey
  • Board of Directors
  • Management Team
  • Governance
  • Constitution and By-Laws
  • Career Opportunities
Services

Services

  • 24-Hour Clinical Care
  • Dementia Management and Care
  • Assisted Living Unit
  • Respite Care
  • Rehabilitation Services
  • Senior Care Centre
  • Public and Social Welfare
  • Admission Criteria
Make an Impact

Make An Impact

  • Donate
  • Donation In-kind
  • Fundraising
  • Volunteer
Publications

Publications

  • Annual Report
  • Golden Times
  • Lions Home 40th Anniversary Commemorative Book

About Us

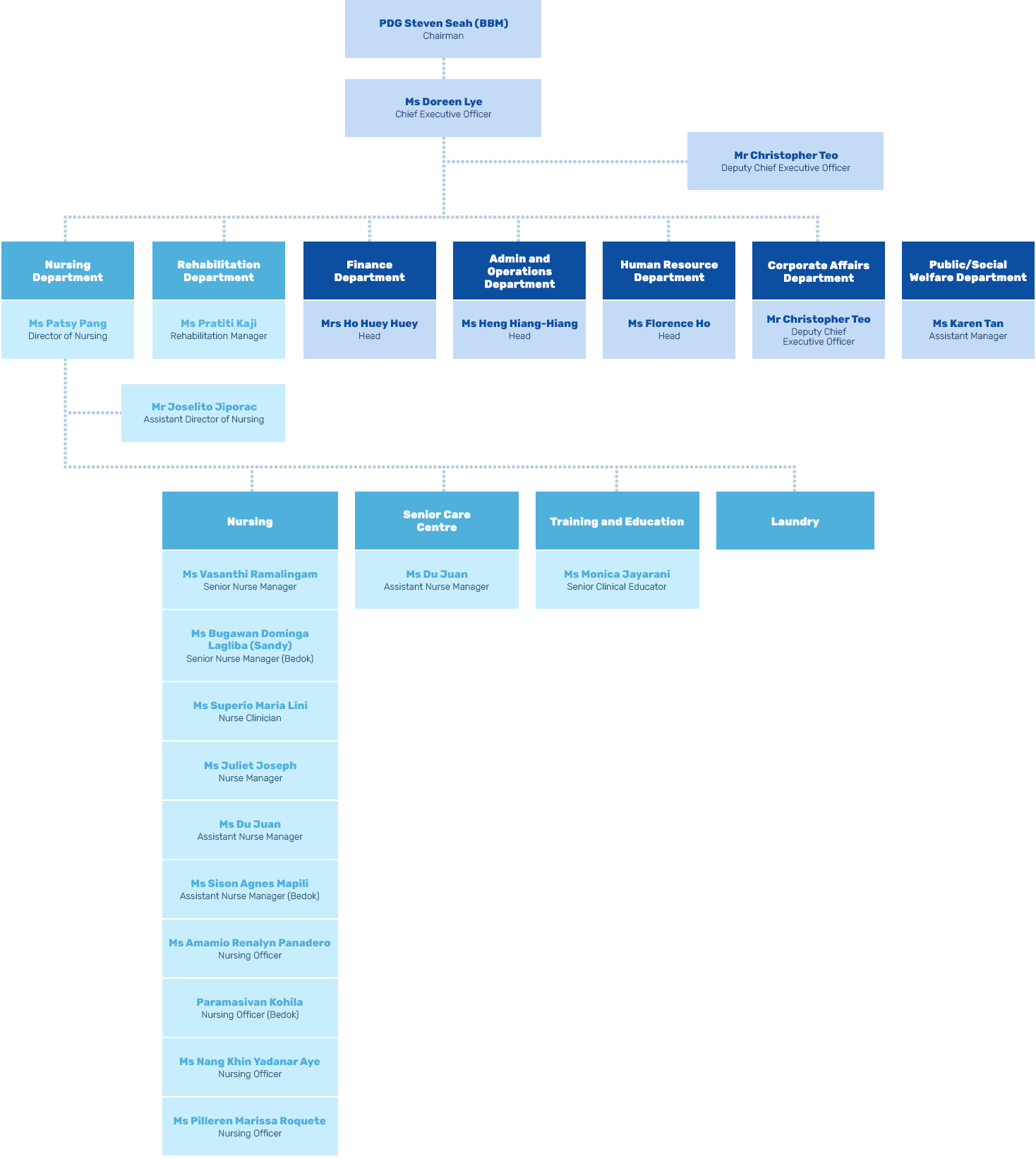
Management Team

Management Chart

Staff Headcount (as of end March 2025)

Total Staff 253
Care Staff 190
Support Staff 40
Administrative Staff 23

All staff are appraised annually through open performance appraisal.

Data Protection Policy
Contact Us

Copyright © Lions Home For The Elders 2026. All Rights Reserved. The contents of this website shall not be reproduced, republished, uploaded, posted, transmitted or otherwise distributed in any way, without the prior written permission of the Lions Home.

CTA